森林環境税及び森林環境譲与税の創設
森林は、地球温暖化の防止に加え、国土の保全や水源のかん養、生物多様性の保全など、国民生活に広く恩恵をもたらす重要な役割を担っています。こうした森林の公益的機能を持続的に発揮させるためには、適切な整備と管理を進めていくことが不可欠です。
一方で、所有者や境界が不明な森林の増加や、林業の担い手不足など、森林整備を進めるうえでの課題が深刻化しています。
このような状況を踏まえ、平成30(2018)年5月に成立した森林経営管理法の趣旨のもと、パリ協定に基づく温室効果ガス排出削減目標の達成や災害防止等に資する森林整備を推進するため、安定的な財源の確保を目的として、平成31(2019)年3月に「森林環境税及び森林環境譲与税に関する法律」が成立し、「森林環境税」及び「森林環境譲与税」が創設されました。
森林環境税及び森林環境譲与税のしくみ
「森林環境税」は、令和6(2024)年度から導入されている国税であり、個人住民税均等割の仕組みを活用して、1人年額1,000円を市町村が賦課徴収するものです。
「森林環境譲与税」は、市町村等による森林整備の財源として、令和元(2019)年度から国から譲与されているもので、私有林人工林面積、林業就業者数及び人口といった客観的な基準に基づき、市町村及び都道府県に配分されています。
詳細はこちら(林野庁ホームページ等)をご覧ください。
森林環境譲与税は、市町村において、間伐等の「森林の整備に関する施策」及び人材育成・担い手の確保、木材利用の促進や普及啓発等の「森林の整備の促進に関する施策」に充てることとされています。
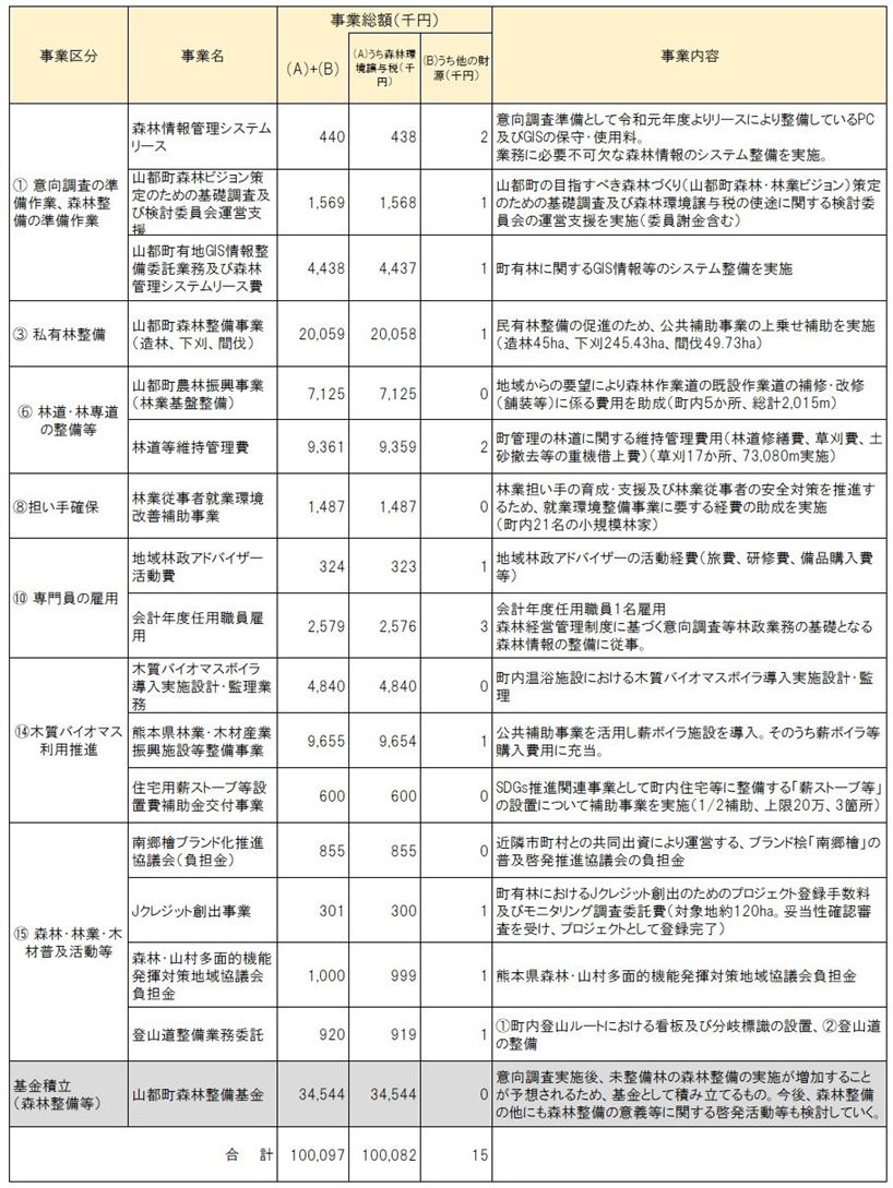
山都町においては、森林環境税及び森林環境譲与税に関する法律第34条第3項の規定に基づき、森林環境譲与税の使途について次のとおり公表します。
■令和6年度譲与額 100,082千円
活用額 65,538千円(65%)、基金積立額 34,544千円(35%)
■令和6年度 項目別使途割合(森林環境譲与税活用額 65,538 千円)
■森林環境譲与税活用事業 取組風景

| 
|
| 林道の維持管理(着工前) | 林道の維持管理(竣工) |

| 
|
| 山都町森林環境譲与税使途検討委員会の様子 | 町内温浴施設への薪ボイラの導入 |
森林環境譲与税を活用した取組は、令和元年度より開始しています。過去の取組については下記リンク先よりご覧ください。
また、森林環境税・森林環境譲与税について、以前「広報やまと」で特集を組みました。合わせてご一読ください。